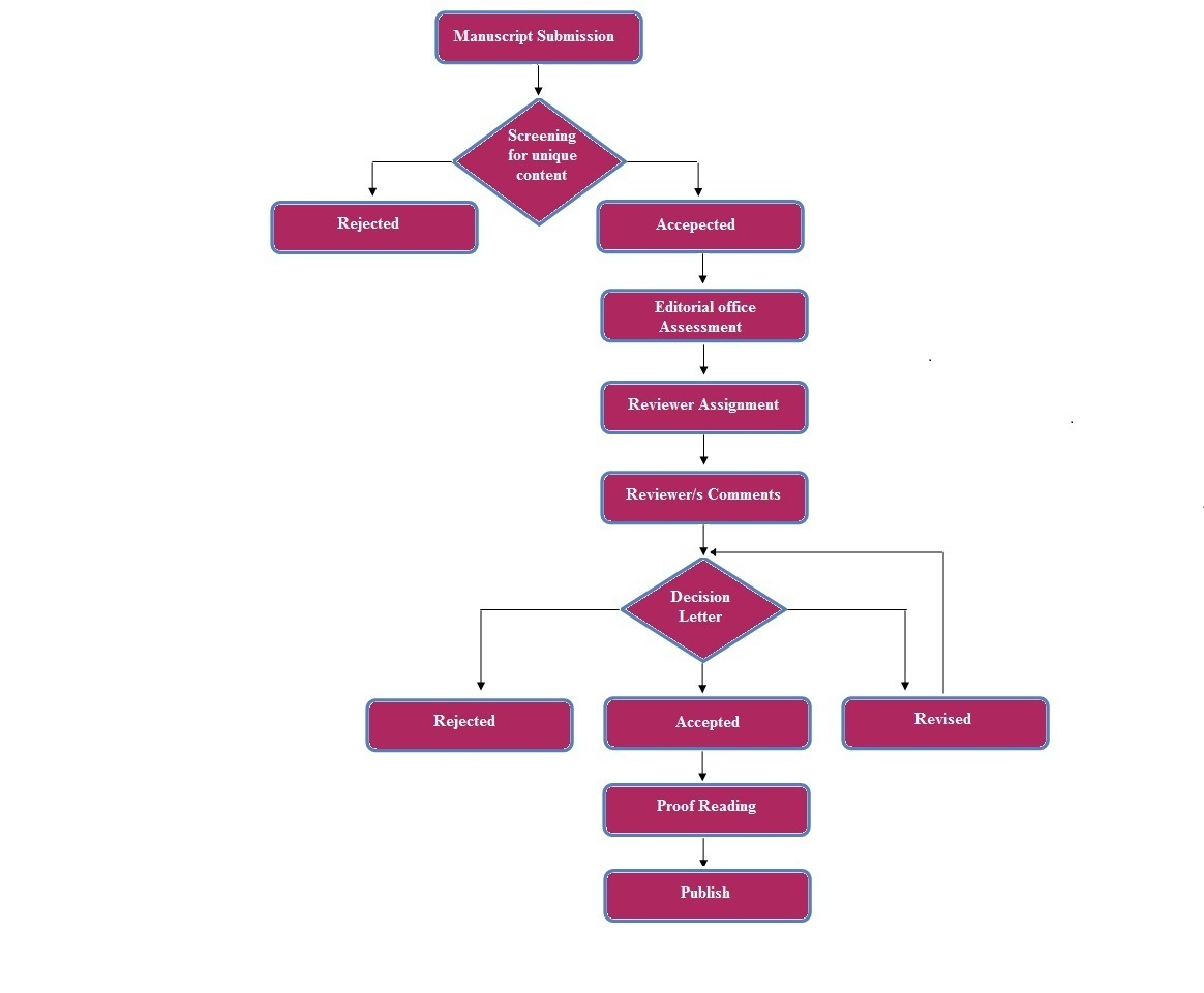
Peer Review Process Plays a Vital role for the best outcome of an article. All the Editors, Reviewers, and Authors need to acknowledge the emails that are received from the Editorial Office within the desired time to enable the swift process.
Peer Review Process

